科研进展
近日,中国科学院武汉病毒研究所/生物安全大科学研究中心罗敏华课题组在人巨细胞病毒(HCMV)调控胶质瘤恶性进程和预后方面取得新进展。该研究发现HCMV基因组DNA和病毒蛋白在恶性胶质瘤组织中高水平表达,其中HCMV-IE1/2的蛋白水平与胶质瘤患者预后负相关;IE1促进胶质瘤细胞的增殖和迁移,IE2促进胶质瘤细胞迁移。以上研究提示HCMV-IE1/IE2通过促进胶质瘤细胞恶性生长调控胶质瘤的发展进程。相关成果在线发表于Protein & Cell(《蛋白质和细胞》)。
恶性胶质瘤是成人最常见的原发性脑肿瘤。由于肿瘤的侵袭性生长和放化疗抵抗所导致的术后复发,目前尚无有效治疗策略。有报道HCMV和胶质瘤关系密切,但调控机制尚不清楚。在我国,HCMV感染率高达90%以上,研究HCMV对胶质瘤恶性进程的作用及其机制对临床干预有重要意义。
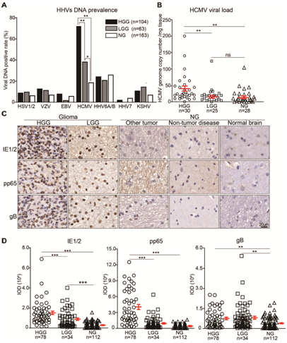
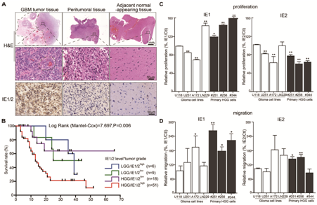
该研究在健康人群疱疹病毒感染率的基础上,以胶质瘤病人为研究对象(以其他脑肿瘤、非肿瘤其他脑疾病及正常外伤脑组织为对照组),首先对378例样本进行了9种人疱疹病毒基因组DNA的阳性率的横断面研究。与其他8种疱疹病毒相比,HCMV基因组DNA的阳性率相对较高,并与肿瘤级别相关;高级别胶质瘤中,HCMV基因组拷贝数和蛋白水平IE1/2、pp65和gB均显著高于对照组;IE1/2主要集中在肿瘤组织,但在瘤周和临近正常脑组织几乎不表达;IE1/2的水平与胶质瘤病人的生存期负相关。在胶质瘤细胞系和原代胶质瘤细胞分别过表达IE1和IE2,发现IE1和IE2均能促进胶质瘤细胞的迁移,只有IE1能促进胶质瘤细胞的增殖能力。
这些结果表明,HCMV基因组DNA阳性率、拷贝数和蛋白水平与胶质瘤级别正相关,且病毒蛋白 IE1/2促进胶质瘤细胞恶性生长。该工作明确了HCMV促进胶质瘤恶性进程的可能机制,为胶质瘤的临床治疗提供潜在的靶标和策略。
武汉病毒所博士后温乐为文章第一作者,广州妇女儿童医疗中心李方成主任、武汉脑科医院胡飞院长、武汉病毒所罗敏华研究员为该论文的共同通讯作者。
新闻
